Operation CHARM: Car repair manuals for everyone.

A/T - Reman Automatic Transmission Repair Information

GROUP
Transmission/
Driveline

NUMBER
TRA 003 (Revised) 01/28/2013

MODEL
All

DATE
June 2006

SUBJECT:
KIA AUTOMATIC TRANSMISSION REPAIR INFORMATION

*NOTICE

This bulletin has been revised to include information for all models on remanufactured transmission repair or replacement. New/revised sections of this bulletin are indicated by a asterisks or black bars.

This bulletin replaces TSB Transmission/Driveline 003 Revision 4, dated June 2006.*

*This bulletin outlines updates to the following Kia Automatic Transmission Repair Program sections:

1. Allowable external repairs (on car repairs) listing by model revised to reflect current models under warranty.

2. Diagnostic service procedures and keyword search for related documents.

3. Core, claim information and return handling: On-line Dealer Communications System (DCS) entry of diagnosis and core information is required for all Kia automatic transmissions. This process will be used to return ALL A/Ts, regardless of whether they are replaced by a new or remanufactured unit. Failure to return the A/T core will forfeit the warranty claim. See Parts Bulletin MI-0012 for more information.

4. Transmission cooler flushing procedure.

5. Parts and serial number information.

6. A/T diagnostic worksheet, A/T diagnostic flow chart and document search sample.

NOTICE

This Technical Service Bulletin contains many changes to the current Remanufactured Automatic Transmission Program. Failure to comply with the changes could result in charge back of all or portions of OEM or remanufactured A/T claims and/or core credit.*

*NOTICE

For detailed information on how to find ATM Related Kia Publications, refer to the Transmission Diagnosis Document Search section).

ALLOWABLE EXTERNAL REPAIRS:

ONLY the following components can be repaired/replaced (if necessary) in the dealership:

1. Drive shafts, torque converter, selector shaft and extension seals.








2. Oil pan gasket and related parts as necessary to gain access to the parts in the table.*

*DIAGNOSIS AND SERVICE PROCURERS:

1. Open a repair order and with the customer, complete the top section of the A/T Diagnosis Worksheet (WRTY127) available on kdealer.net and KGIS or copy attached form).

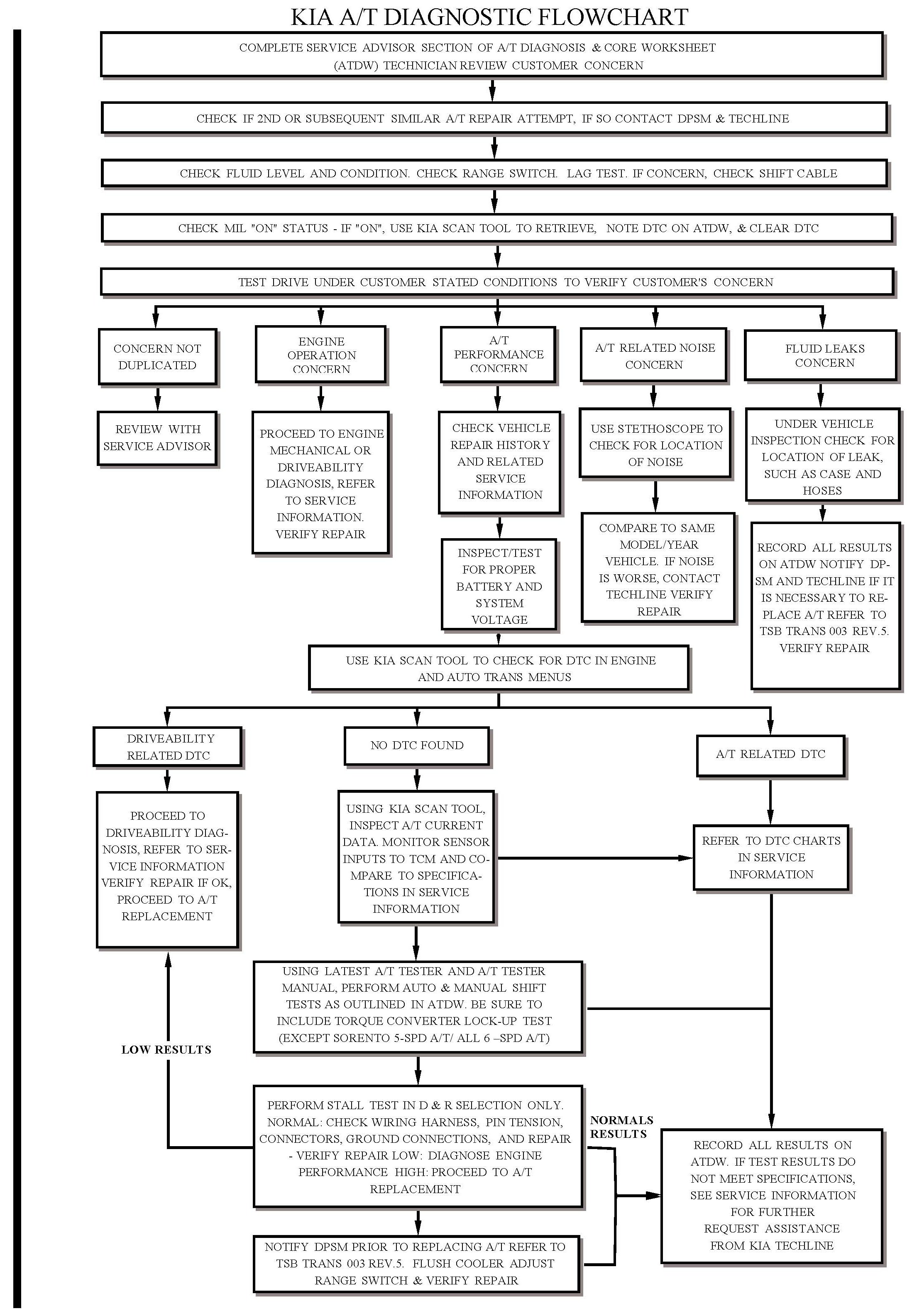
2. Give the repair order and A/T Diagnosis Worksheet to the technician to begin diagnosis of customer concern to determine if there is an internal problem requiring the installation of a remanufactured A/T. The technician should check for any applicable TSBs, Campaigns, Service Actions or Pitstops on KGIS (See Transmission Diagnosis Document Search section), follow the Kia A/T Diagnosis Flow Chart and use the Automatic Transmission Tester (except for all 5 and 6 speed transmissions). Record the results on the A/T Diagnosis Worksheet.

3. If it is determined that an A/T assembly is necessary, send the RO and A/T Diagnosis Worksheet to the Parts Department to order the correct California or Non-California remanufactured unit for the vehicle. Retain the RO and the A/T Diagnosis Worksheet in Parts Department*. Upon receipt of the remanufactured unit, forward the A/T assembly with the RO and A/T Diagnosis Worksheet to the technician.
*(See Parts Bulletin No. MI-0012)

^ If your dealership resides in the state of California, you must use a "CA" unit regardless of where the vehicle was sold, currently registered, or its emission standard.

^ If your dealership resides outside the state of California, use the non-CA remanufactured transmissions, regardless of where the vehicle was sold, currently registered, or its emission standard.

NOTICE

Retain the reusable plastic shipping container and use it to return the removed unit to the Kia Remanufacturing Center. Failure to return the A/T in the authorized shipping container may result in forfeiture of core credit. Refer to Parts Bulletin MI-0012.*

^ A plastic document bag is included with each remanufactured unit.

*4. Complete all necessary fields on the A/T Diagnosis Worksheet.

5. Completely drain the transmission unit of Automatic Transmission Fluid (ATF) prior to removing it from the vehicle.

6. Remove the Automatic Transmission per the Service Manual.

7. Flush the transmission oil cooler using the aerosol can of Kia Transmission Cooler Flush (P/N: UM990 CH001) that is supplied with the remanufactured unit (refer to detailed instructions in this TSB). Note: For new transmission orders, the Kia Transmission Cooler Flush must be ordered separately.

ALL MODELS:

8. Transfer the vehicle speed sensor, fill tube, etc., as required. Install the remanufactured unit according to the appropriate Service Manual instructions. Fill the remanufactured unit with the correct, Kia Automatic Transmission Fluid. Ordering information can be found in the www.kdealer.net Parts > Programs & Incentives section.

NOTICE

For specific information about Kia Automatic Transmission Fluids by model, go to https://www.kiatechinfo.com/trans046 or perform a search on KGIS for TSB TRA 046.

Note:
When verifying the repair, especially when the A/T has been replaced, it is critical the A/T has the correct amount of ATF Confirm with the service information (KGIS) that:

^ The ATF is at normal operating temperature.

^ The vehicle itself is level.

^ Shift selector lever has moved through all gear positions.

^ A/T is in the proper gear selection (Park or Neutral) for checking ATF level.

^ ATF level is at the correct mark on the dip-stick (gauge) indicating A/T is properly filled with ATF.

NOTICE

When adding ATF, allow sufficient time for all air to be purged from the transmission and cooler. With engine idling, move the gear selector through all ranges, and check fluid level with selector in NEUTRAL position. Run vehicle on lift and ensure fluid level before proceeding to road test. The fluid level must be re-checked and adjusted after performing a thorough test drive.*

9. Secure the removed torque converter to the removed transmission using the hold-down bracket and bolt supplied with the remanufactured unit. Install all plastic/rubber plugs and two (2) plastic side gear retainers removed from the remanufactured unit into the removed unit before packaging to prevent ATF leaks and side gears from falling out of position. Record the serial number of the removed unit on the A/T Diagnosis Worksheet. Place the removed unit in the plastic shipping container.

10. Enter all information from the A/T Diagnosis Worksheet into the DCS Dealer Parts Core Return Entry screens (see Parts Bulletin No: MI-0012) and print the transmission ATM Core Return Form.

NOTICE

Detailed procedures regarding on-line entry to the DCS return entry screen are provided in Kia Parts Bulletin No.: (MI-012) and Kia Service Policies and Procedures Manual (SPPM) section 7.8.6.

Place the following documents into the plastic document bag, provided with the remanufactured transmission:

^ Kia transmission ATM Core Return Form (Printed from DCS)

^ Kia A/T Diagnosis Worksheet (WRTY 127)

^ Copy of Repair Order (RO) with Technician's notes

NOTE:
Securely close the bag and place inside of the A/T shipping container. Secure lid with retaining straps.

11. Arrange shipment of the removed transmission in accordance with instructions provided in Parts Bulletin No.: MI-0012.

12. Applicable core reimbursement will be issued following receipt and inspection of core and ATM Core Return Form.





NOTICE

Do not disassemble any part of the removed transmission unit.





*AUTOMATIC TRANSMISSION COOLER FLUSHING:

Whenever an automatic transmission is replaced, the cooler must be flushed to remove contaminants such as metal particles or clutch friction material. Improper flushing, or the lack of flushing, may result in severe damage to the replacement transmission.





1. After removing the A/T from the vehicle, locate the A/T cooler outlet hose (refer to Kia service information).*

2. Insert the nozzle of the Kia Transmission Cooler Flush into the A/T cooler outlet hose and secure with the metal spring clamp. Place a waste container under the other hose (A/T cooler inlet hose).

NOTE:
If necessary, temporarily substitute a screw-type hose clamp to securely attach the cooler hose to the nozzle on cooler flush can (also applies to Step No. 4).

3. Hold transmission cooler flush can upright, remove protective flip-up cap and press button to release the flushing fluid. Continue to hold the button until clear liquid comes out of the cooler inlet hose.





4. Reverse the hoses and flush the cooler in the other direction until clear liquid comes out of the cooler outlet hose. Use the entire contents of the can to ensure thorough A/T cooler flushing.

5. After all of the flushing fluid is used, turn the can upside down and blow any remaining liquid out of the A/T cooler with transmission cooler flush propellant. After disconnecting the transmission cooler flush can, blow shop air (approximately 90 psi) through the cooler (in both directions) to dry it out.

CAUTION

Dispose of the A/T cooler flush waste solution and can in compliance with local state and federal regulations. DO NOT ship the aerosol flush can back to the remanufacturing center.

*SERIAL NUMBER AND PART NUMBER INFORMATION:





A/T REMANUFACTURED PROGRAM MATERIALS ORDERING INFORMATION:

KIA AUTOMATIC TRANSMISSION SERIAL NUMBER LOCATIONS:

Note:
Record serial number of removed unit on Form WRTY 127) for ALL A/T replacements (new or remanufactured units).











The examples (actual serial number location may vary).*

*TRANSMISSION DIAGNOSIS DOCUMENT SEARCH





Perform the steps to find all related ATM publications available on KGIS:*