System Diagram
SD961-1 Audio (1):

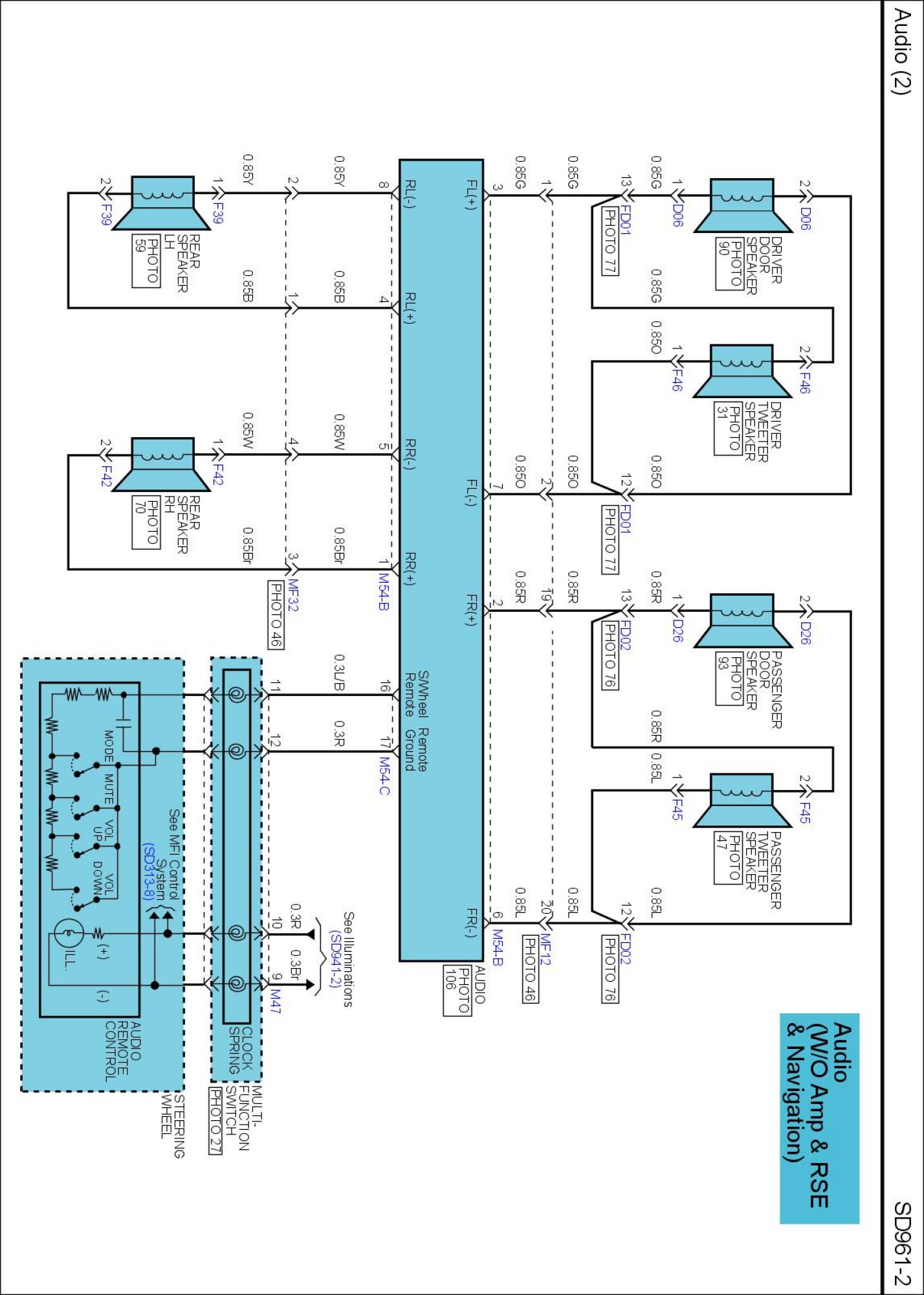
SD961-2 Audio (2):

SD961-3 Audio (3):

SD961-4 Audio (4):

SD961-5 Audio (5):

SD961-6 Audio (6):

SD961-7 Audio (7):

SD961-8 Audio (8):

SD961-9 Audio (9):

SD961-10 Audio (10):

SD961-11 Audio (11):

SD961-12 Audio (12):

Audio (13) Connector Pin Outs:

Audio (14) Connector Pin Outs:

Diagrams: Other diagrams referred to by SD number (i.e. SD130-4, etc.) within these diagrams can be found at Diagrams by Number. Diagrams By Number
Locations: Location photographs (references to PHOTOS) referred to within these diagrams can be found via the photo number at the vehicle level under Locations by Photo Number. Locations By Photo Number