Operation CHARM
: Car repair manuals for everyone.
Home
>>
Kia
>>
2011
>>
Sedona V6-3.5L
>>
Repair and Diagnosis
>>
Diagrams
>>
Electrical Diagrams
>>
Diagrams By Number
>>
Diagram Set SD925 (Turn & Hazard Lamps)
Diagram Set SD925 (Turn & Hazard Lamps)
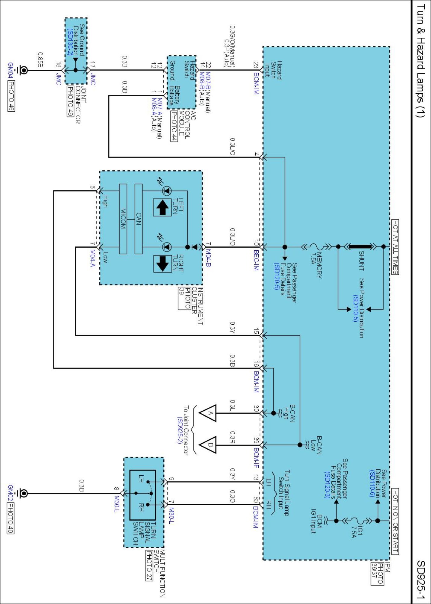
SD925-1 Turn And Hazard Lamps (1):
SD925-2 Turn And Hazard Lamps (2):