Operation CHARM
: Car repair manuals for everyone.
Home
>>
Kia
>>
2011
>>
Sedona V6-3.5L
>>
Repair and Diagnosis
>>
Diagrams
>>
Electrical Diagrams
>>
Diagrams By Number
>>
Diagram Set SD313 (MFI Control System)
Diagram Set SD313 (MFI Control System)
SD313-3 MFI Control System (3):
SD313-4 MFI Control System (4):
SD313-5 MFI Control System (5):
SD313-6 MFI Control System (6):
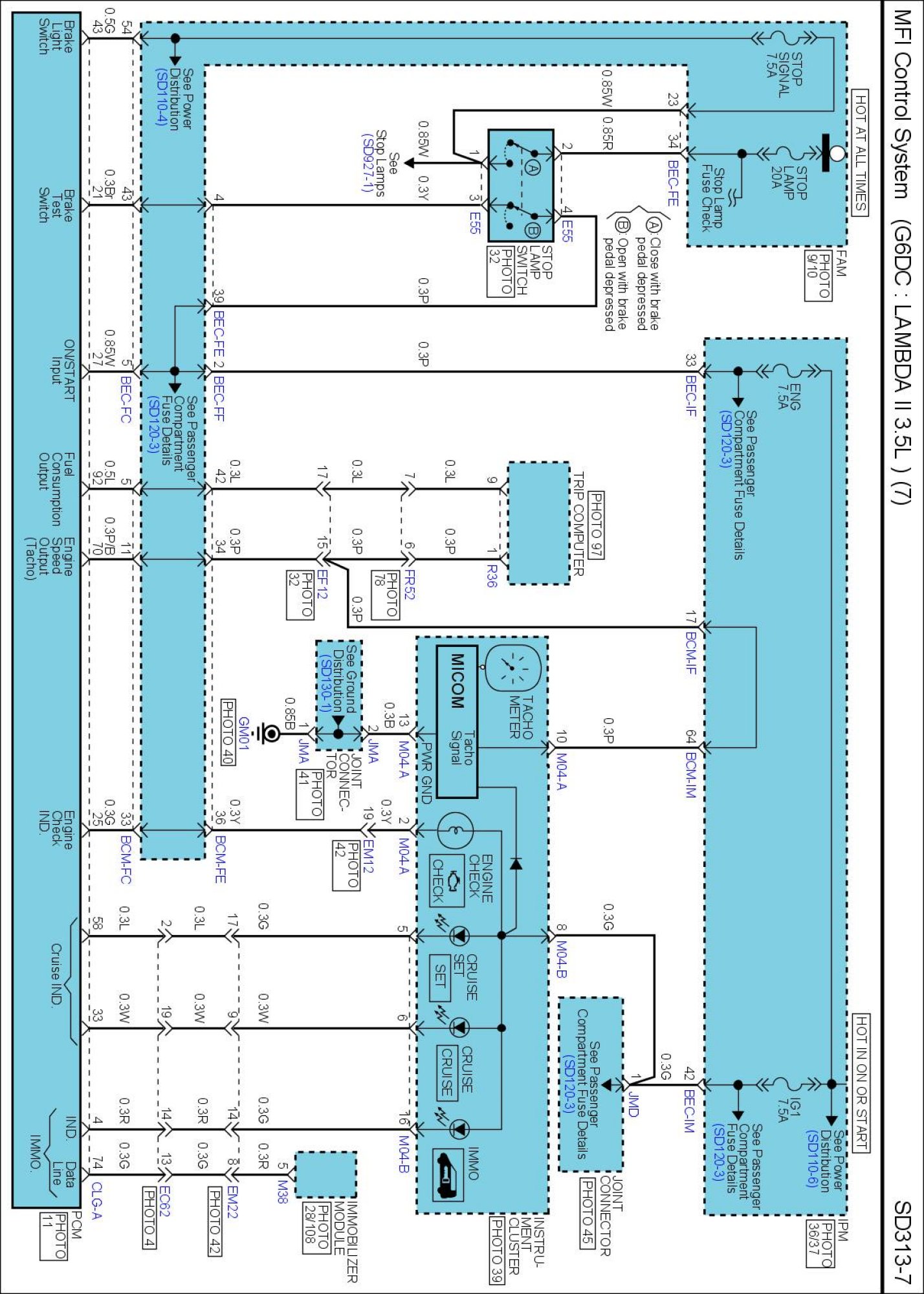
SD313-7 MFI Control System (7):
SD313-8 MFI Control System (8):