Air Bag Systems
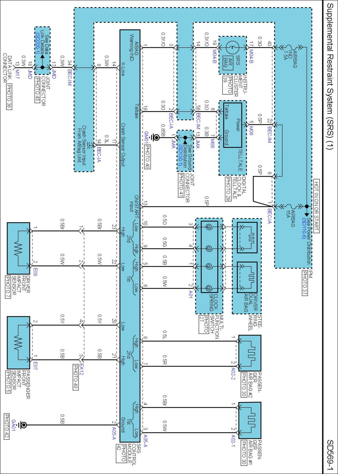
SD569-1 Supplemental Restraint System (SRS) (1):

SD569-2 Supplemental Restraint System (SRS) (2):

SD569-3 Supplemental Restraint System (SRS) (3):

Supplemental Restraint System (SRS) (4) Connector Pin Outs:

Supplemental Restraint System (SRS) (5) Connector Pin Outs:

Diagrams: Other diagrams referred to by SD number (i.e. SD130-4, etc.) within these diagrams can be found at Diagrams by Number. Diagrams By Number
Locations: Location photographs (references to PHOTOS) referred to within these diagrams can be found via the photo number at the vehicle level under Locations by Photo Number. Locations By Photo Number